网站首页
关于我们
公司简介
企业文化
发展历程
荣誉资质
研发制造
研发实力
生产能力
质量保证
产品展示
密封类产品
隔热防护类产品
板材类产品
行业应用
新闻资讯
企业新闻
行业动态
专业知识
投资者关系
公司公告
投资教育
联系我们
网站首页
关于我们
研发制造
产品展示
行业应用
新闻资讯
投资者关系
联系我们
当前位置:
首页
>
投资者关系
>
投资教育
公司公告
投资教育
当前位置:
首页
>
投资者关系
>
投资教育
公司公告
投资教育
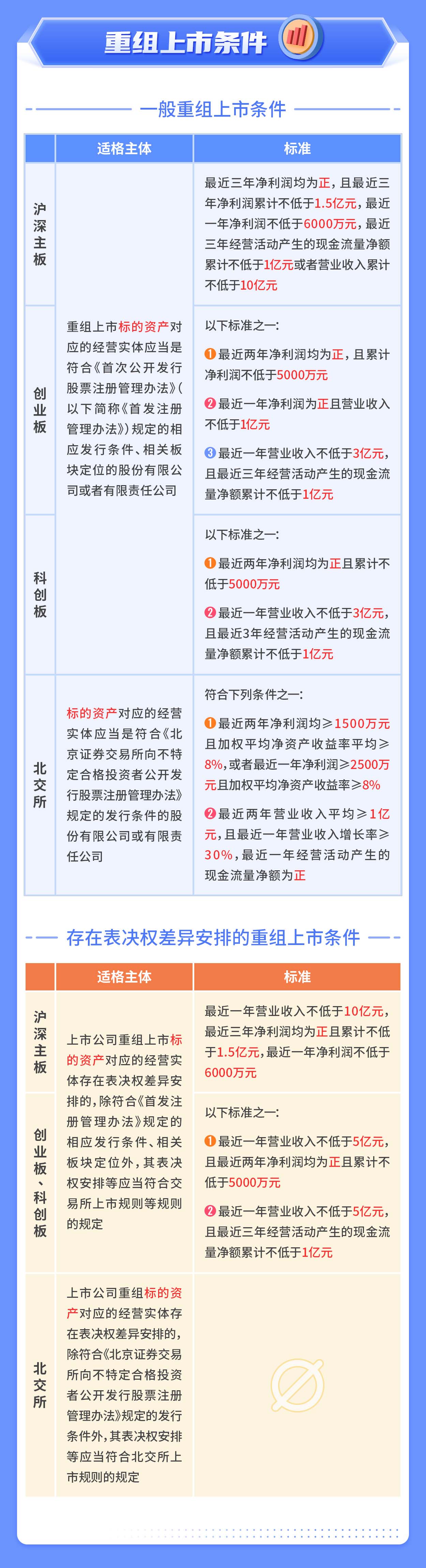
一图读懂注册制丨重大资产重组审核(上)
发布时间:2023-05-13 08:48:32
上一篇:一图读懂注册制丨重大资产重组审核(下)
下一篇:一图读懂注册制丨再融资审核(下)